c17官方网站

 

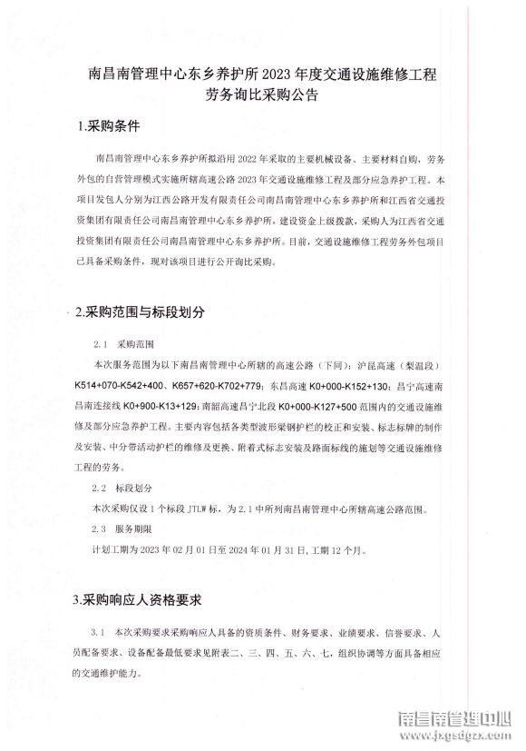
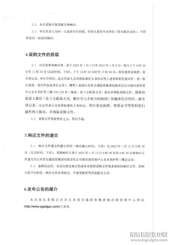
南昌南管理中心东乡养护所2023年度交通设施维修工程劳务询比采购公告

发布时间:2023-01-05 16:11:38   信息来源:c17官方网站-17(中国)    浏览次数:

上一篇:南昌南管理中心2022年养护专用设备采购项目采购公告(第二次)
下一篇:南昌南管理中心东乡养护所2023年度交通设施维修工程劳务二次询比采购公告